文章
  • 文章
  • 产品
搜索

服务分类

首页 >> 新闻资讯 >>工商财税 >> 增值税纳税义务发生时间很重要、很重要!
详细内容

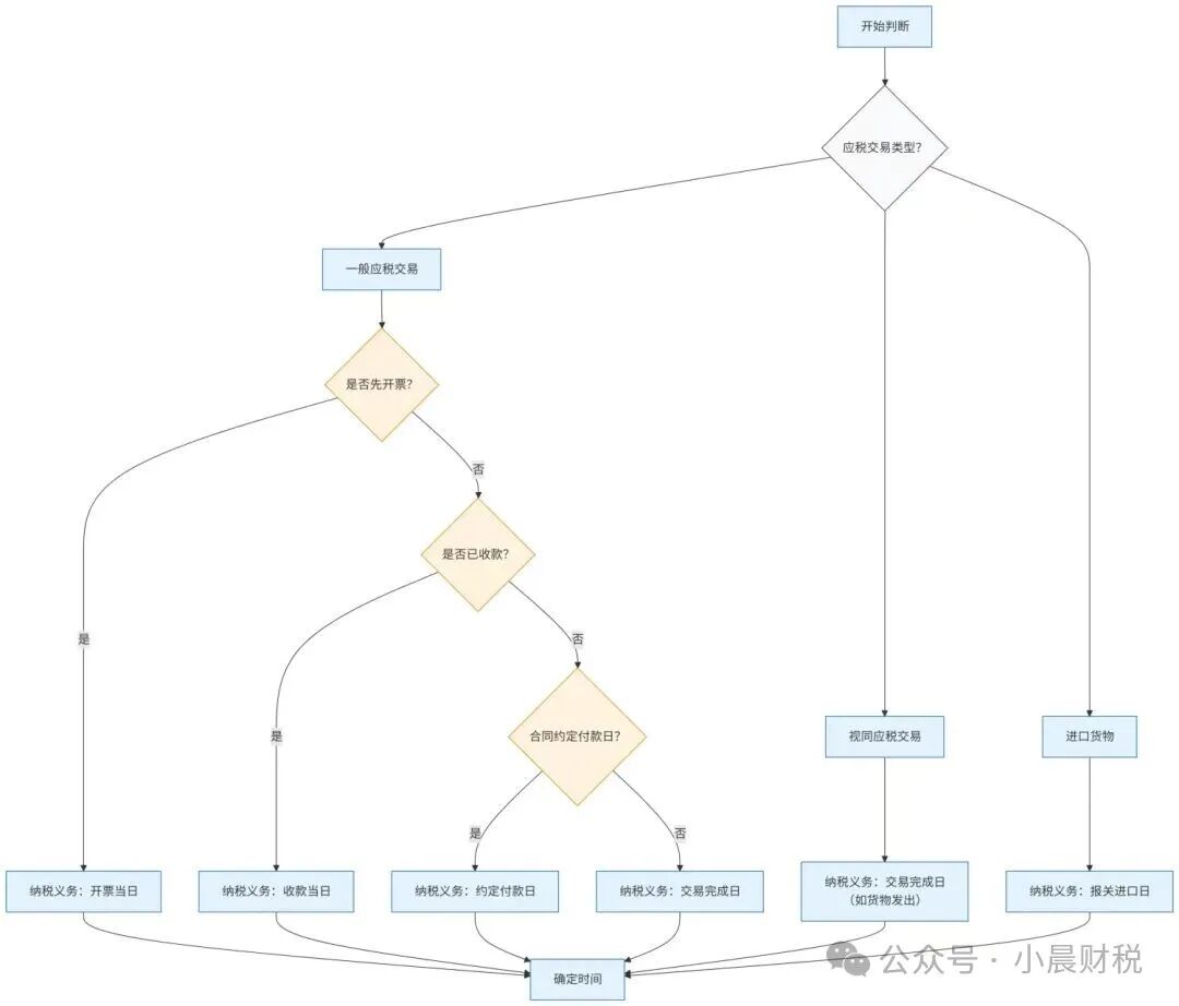
增值税纳税义务发生时间很重要、很重要!





增值税法及增值税实施条例对增值税纳税义务发生时间作出明确的规定,把握好增值税纳税义务时间,对企业税务合规以及税务合规计划具有重要意义。


一、先看有没有开发票,先开发票的,纳税义务发生时间为开具发票的当天,在次月申报期限内申报纳税。


二、如果没开发票,发生应税交易过程中过或完成后先收到销售款项,纳税义务发生时间为收到销售款项的当天在次月申报期限内申报纳税。


三、如果没有开发票,也没有收到销售款,但是有合同约定付款日期,纳税义务发生时间为合同约定付款日期的当天在次月申报期限内申报纳税。


四、如果没有开发票,也没收到销售款项,有合同,但是合同也没有约定付款日期,纳税义务发生时间为应税交易完成的当天。如:货物发出、服务完成、金融商品所有权转移、无形资产转让完成或者不动产转让完成的当天,在次月申报期限内申报纳税。


五、如果没有开发票,也没收到销售款项,没有合同,纳税义务发生时间为应税交易完成的当天。如:货物发出、服务完成、金融商品所有权转移、无形资产转让完成或者不动产转让完成的当天,在次月申报期限内申报纳税。


六、视同应税交易,纳税义务发生时间为应税交易完成的当天。如:货物发出、服务完成、金融商品所有权转移、无形资产转让完成或者不动产转让完成的当天,在次月申报期限内申报纳税。


七、进口货物,纳税义务发生时间为报关进口的当天,报关时候就要缴纳税款。


服务监督

全程监督有保障

安全保障

SSL/TDE数据加密

专业解答

平均4年行业经验 持证上岗

售后无忧

不成功不收费,权益硬保障

一路通

服务项目

地址:珠海市香洲区金梦巷33号410办公

电话:公司注册:13326698609

           记账报税:18933211609

邮箱:ouyangbo@zh-ylt.com

微信:abo2677

关注订阅号

关注服务号

0
×

购物车

商品名称 数量 产品单价 折扣 总计
金额总计:¥23立即结算
seo seo