文章
  • 文章
  • 产品
搜索

服务分类

首页 >> 新闻资讯 >>工商财税 >> “四流不一致”等于虚开?!税局明确了!即日起,这24个风险点赶紧自查!
详细内容

“四流不一致”等于虚开?!税局明确了!即日起,这24个风险点赶紧自查!


突发,又一公司因虚开发票被查了!银行账号资金往来与往来发票金额严重不匹配。资金流与发票流不一致等于虚开吗?



1


又一虚开发票被稽查!

资金流与发票流不匹配

图片

划重点!!!

1、走逃失联

图片

2、银行账号资金往来与往来发票金额不匹配

图片

3、经查询,定性为虚开发票

(1)增值税专用发票23份,发票金额1513014元,税额257212.40元,价税合计1770226元定性为无货虚开增值税专用发票;

(2)增值税普通发票36份,发票金额314538.70元,税额13934.16元,价税合计328472.9元定性为无货虚开增值税普通发票。

有人会有疑问了,资金流与发票流不一致就是虚开发票吗?对此,税局给出了明确答复。

2



税局明确了!

资金流与发票流可以不一致!


图片

问:付款方和实际购买方不一致,发票开给谁?

答:销售商品、提供服务以及从事其他经营活动的单位和个人,对外发生经营业务收取款项,应按照实际业务由提供服务一方向接受服务一方开具发票。

通过税务总局的答疑可以看出,上述情况就会造成资金流与发票流不一致。

所以,资金流和发票流不一致的时候,只要业务是真实发生且向实际接受服务一方开具发票是没有问题的。会计们不用过分担心~

上述只是提到了资金流、发票流不一致的情况,那有人又有疑问了,我们常听说的是“四流一致”,如果“四流不一致”就会涉嫌虚开发票。那什么是“四流一致”?“四流不一致”有何风险?



3


什么是“四流一致”?


其实,最早提出的概念是“三流一致”。

简单来说,“三流一致”指的是发票流、资金流和货物流的统一,如图所示:

图片

在日常的经济活动中,合同日益重要,在税务稽查中,合同更是一个非常重要的依据,所以又提出了“四流一致”。

图片



4



“四流不一致”有什么风险?


一、增值税方面

图片

文件中第一条第三项明确规定,纳税人购进货物或应税劳务,支付运输费用,所支付款项的单位,必须与开具抵扣凭证的销货单位、提供劳务的单位一致,才能够申报抵扣进项税额,否则不予抵扣。

“四流一致”通常是税务机构判定交易是否真实的依据。四流不一致可能会导致其相应的进项税不能抵扣,追补税款及滞纳金,甚至会缴纳相应的罚款。

那是不是所有的“四流不一致”的情况,都不能抵扣,其实并不是这样的,以下3种情况明确了可以抵扣进项税

1、发包方:凭实际提供建筑服务的纳税人开具的发票抵扣

图片

2、因出差产生的住宿费

图片

3、分公司购进货物,总公司统一付款

图片
图片

二、企业所得税方面的风险

1、四流(资金流、货物流、发票流、合同流)不一致,可能会被怀疑买发票等被认定为“偷税”,从而导致税前不能扣除;

2、未通过公户支付货款,很容易收到虚开的发票(如:供应商找第三方开票等)。

三、面临刑法责任

 “四流不一致”,很可能涉嫌“虚开增值税专用发票”,严重的还会面临刑事责任。

图片

“四流不一致”虽说并不必然导致构成“虚开增值税专用发票”,但还是奉劝老板和会计们,如果业务是真实发生的,尽可能做到“四流一致”,以免带来不必要的麻烦。



5


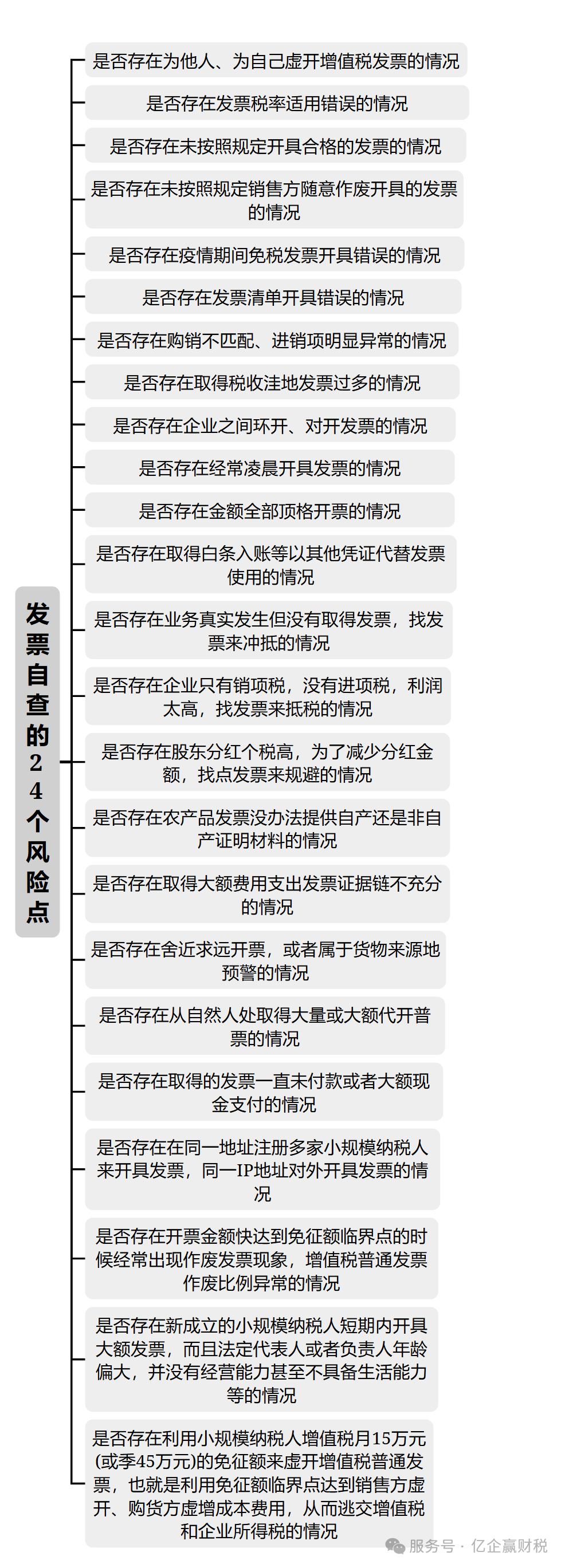
注意了,发票这24个风险点

会计和老板们抓紧自查!


图片


服务监督

全程监督有保障

安全保障

SSL/TDE数据加密

专业解答

平均4年行业经验 持证上岗

售后无忧

不成功不收费,权益硬保障

一路通

服务项目

地址:珠海市香洲区金梦巷33号410办公

电话:公司注册:13326698609

           记账报税:18933211609

邮箱:ouyangbo@zh-ylt.com

微信:abo2677

关注订阅号

关注服务号

0
×

购物车

商品名称 数量 产品单价 折扣 总计
金额总计:¥23立即结算
seo seo