| 
 | 
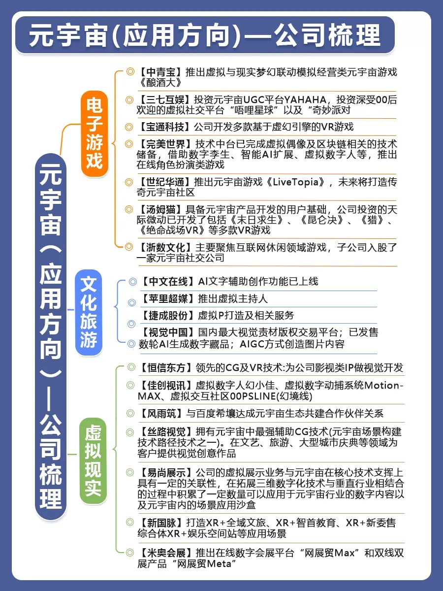
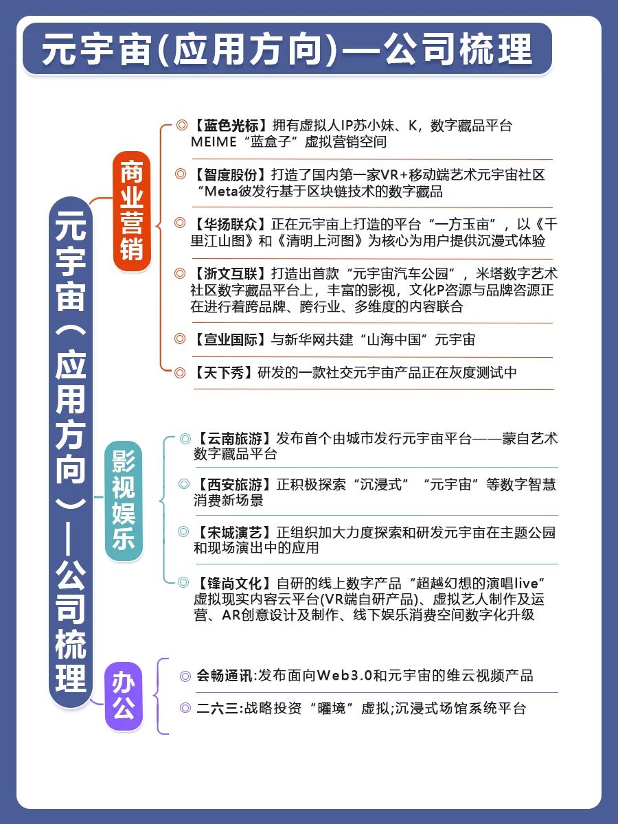
| 新质生产力产业链图梳理新质生产力包括战略性新兴产业、未来产业;主要包括8大新兴产业和9大未来产业。 8大新兴产业:新一代信息技术、新能源、新材料、高端装备、新能源汽车、绿色环保、民用航空、船舶与海洋工程装备; 9大未来产业:元宇宙、脑机接口、量子信息、人形机器人、生成式人工智能、生物制造、未来显示、未来网络、新型储能。 如有疑问欢迎致电欧阳老师13539582677 | 
 
                    
                | 
 | 
| 新质生产力产业链图梳理新质生产力包括战略性新兴产业、未来产业;主要包括8大新兴产业和9大未来产业。 8大新兴产业:新一代信息技术、新能源、新材料、高端装备、新能源汽车、绿色环保、民用航空、船舶与海洋工程装备; 9大未来产业:元宇宙、脑机接口、量子信息、人形机器人、生成式人工智能、生物制造、未来显示、未来网络、新型储能。 如有疑问欢迎致电欧阳老师13539582677 |