|
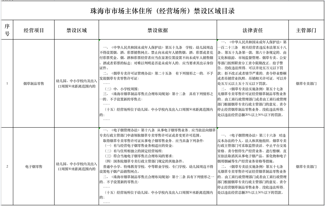
速看!《珠海市市场主体住所(经营场所)禁设区域目录》公布!近日, 珠海市人民政府发布 《珠海市市场主体住所(经营场所) 禁设区域目录》的通告, 根据《珠海经济特区市场主体登记管理条例》有关规定, 对相关禁设区域予以公布。 通告中对我市市场主体住所 (经营场所)禁设区域 所涉及的经营项目、区域范围、 禁设依据、法律责任, 以及主管部门作了详细说明。 其中, 针对烟草制品零售行为 特别是电子烟零售行为, 目录明确, 我市幼儿园、中小学校内及出入口 周围50米距离范围内的区域为禁设区域, 不得有烟草制品及电子烟的销售行为。 一起来了解! 根据《中华人民共和国未成年人保护法》《烟草专卖许可证管理办法》《烟草专卖法实施条例》《电子烟管理办法》《珠海市烟草制品零售点合理布局规划》等法律法规规定,烟草专卖行政主管等部门按照职责分工可对相关违法经营者责令限期改正,给予警告,没收违法所得,可以并处罚款;拒不改正或者情节严重,责令停业整顿或者吊销营业执照、吊销相关许可证,可以并处罚款。 烟草专卖行政执法人员对范围外合法经营场所张贴保护未成年人提示牌 对电子烟有关违法经营者,烟草专卖行政主管部门可对其进行监管谈话,中止平台交易资格,责令暂停生产经营业务并进行整顿,直至依法取消其从事电子烟产品、雾化物和电子烟用烟碱等生产经营业务资格。无烟草专卖零售许可证经营电子烟零售业务,由市场监管部门根据烟草专卖行政主管部门意见予以查处,处违法经营总额20%以上50%以下的罚款。 我市对违法卷烟制品进行查封销毁 |
